为落实共青团中央、教育部、全国学联联合下发的《关于推动高校学生会(研究生会)深化改革的若干意见》,以及《高校学生会组织深化改革评估工作方案》要求,接受广大师生监督,现将我校学生会(研究生会)改革情况公开如下。
一、高校学生会组织深化改革评估备案表
组织名称:齐鲁工业大学(山东省科学院)学生会



二、《齐鲁工业大学(山东省科学院)学校学生会章程》
详见链http://tuanwei.qlu.edu.cn/2020/1117/c3992a158484/page.htm
三、校级组织工作机构组织架构图

四、校级组织工作人员名单



五、校级组织主席团成员候选人产生办法及选举办法
(一)主席团候选人的产生办法
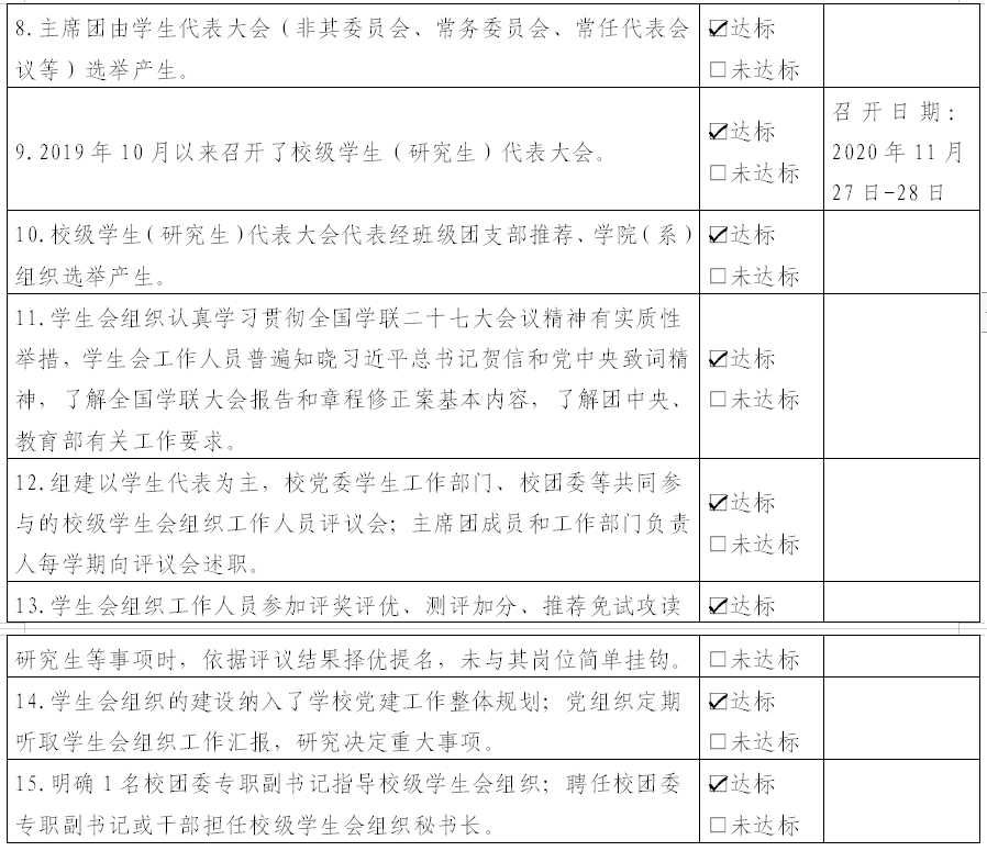
齐鲁工业大学(山东省科学院)学生会主席团由学生代表大会选举产生。校级学生会组织主席团候选人通过自我申请,由学院团组织推荐,经学院党组织同意,最终由校(院)党委学生工作部门和校(院)团委联合审查后,报校(院)党委确定。校级学生会组织部长与副部长候选人均由学院团组织推荐,经校(院)党委学生工作部门和校(院)团委审核后确定。
(二)主席团候选人的选举办法
学生会主席团成员候选人名单报校(院)党委和省学联批准后,提交我校学生代表大会进行先差额后等额的投票选举。
(三)主席团候选人的基本素质要求
1.政治思想素质要求:拥护中国共产党,以中国特色社会主义理论体系为指导,解放思想,实事求是,关心时事政治和学校大事,政治面貌为共产党员或共青团员。
2.道德品质素质要求:遵纪守法,能自觉维护校园和谐安定的秩序;热爱公益活动,爱护公共财物,敢于同不良风气作斗争;做人诚实守信,尊敬师长,礼貌待人,朴素大方,乐于助人,具有健康向上的精神风貌,在同学中有较高威信。
3.科学文化素质要求:学习勤奋努力,能自觉完善和优化知识结构,成绩优良,最近1个学期或学年学习成绩综合排名均在本专业前30%以内,且无课业不及格情况。
4.身体心理素质要求:身体素质好,心理健康,性格开朗,面对竞争、挫折具有一定的承载能力和自我调节能力。
5.综合素质要求:工作积极主动,细心负责,思路清楚,有较强的创新意识;工作方式、方法恰当,能够正确地处理好学习、工作和生活三者之间的关系;有团结协作精神,并具有一定的社会实践能力、语言表达能力、组织协调能力和沟通协助能力。
六、齐鲁工业大学(山东省科学院)学生代表大会召开情况
(一)召开情况报告
自齐鲁工业大学(山东省科学院)第二次学生代表大会暨第一次研究生代表大会召开以来,齐鲁工业大学(山东省科学院)学生会、研究生会在校党委领导和校团委指导下,始终牢记“全心全意为同学服务”的初心和宗旨,牢牢把握“服务同学成长成才”这一工作主线,在思想引领、学风建设、权益维护、志愿服务、创新创业、校园文化、社会实践等诸多领域不断创新,以实际行动切实服务同学成长成才。
参照《中华全国学生联合会章程》相关规定,依据《齐鲁工业大学(山东省科学院)学生会章程》和《齐鲁工业大学(山东省科学院)研究生会章程》,结合齐鲁工业大学(山东省科学院)学生会、研究生会工作开展的实际情况,齐鲁工业大学(山东省科学院)第二次学生代表大会暨第一次研究生代表大会自今年10月份成立相关筹备委员会,开始筹备工作。在会议前期筹备期内,我们认真学习全国学联以及兄弟高校召开学代会、研代会的宝贵经验,结合我校实际,认真设计大会各环节、步骤,细致划分各项工作和任务,对每一阶段的主要工作都进行了详细的布置和安排。
齐鲁工业大学(山东省科学院)第二次学生代表大会暨第一次研究生代表大会定于11月28日(周六)在长清校区艺体中心召开。大会主要任务及议程有:
(一)修订学生会、研究生会章程;
(二)修订并审议《齐鲁工业大学(山东省科学院)学生会(研究生会)改革实施方案》;
(三)听取、审议上一届学生会工作报告;
(四)听取、审议上一届研究生会工作报告;
(五)选举产生新一届学生委员会、研究生委员会;
(六)选举产生新一届学生会、研究生会主席团成员和主席;
(七)围绕如何更好的实现学生成长成才、开展爱校荣校教育、促进校(院)建设发展等方面征求广大同学的意见和建议,参与学校建设。
11月2日,下发了关于召开学代会、研代会的预备通知,对大会代表资格条件、大会代表名额分配、大会代表产生秩序和时间要求和工作要求等情况进行了说明。齐鲁工业大学(山东省科学院)全日制在校学生共30779人,根据《高校学生代表大会工作规则》相关要求,本次学代会、研代会共拟定代表371人,占全日制在校学生比例为1.21%。其中,非校、院(系)学生会组织骨干的学生代表246人,占学生代表比例为66.31%。
11月5日,各学院将代表登记表、代表名单汇总表和代表的选举情况报告等文件提交到大会筹备委员会,由资格审查委员会对各学院代表进行资格审查。
11月19日,召开了各代表团召集人会议,本次会议共十四项议程。首先,由主持人通报各代表团组成,布置推选各代表团团长、副团长。随后,布置讨论大会议程(草案)。接着,布置酝酿大会主席团名单(草案)、大会秘书长、副秘书长名单(草案)。紧跟着,布置讨论大会代表资格的审查报告(草案)、大会选举办法(草案)、大会总监票人、总计票人、监票人、计票人名单(草案),布置推选各代表团监票人、计票人。然后,布置酝酿《齐鲁工业大学(山东省科学院)新一届学生委员会候选人预备人选名单(草案)》、《齐鲁工业大学(山东省科学院)新一届学生会主席、主席团成员候选人预备人选名单(草案)》、《齐鲁工业大学(山东省科学院)新一届研究生委员会候选人预备人选名单(草案)》、《齐鲁工业大学(山东省科学院)新一届研究生会主席、主席团成员候选人预备人选名单(草案)》。最后,布置讨论《齐鲁工业大学(山东省科学院)学生会章程(修正案)》、《齐鲁工业大学(山东省科学院)研究生会章程(修正案)》、《齐鲁工业大学(山东省科学院)学生会(研究生会)改革实施方案(草案)》。
11月21日,下发了关于征集齐鲁工业大学(山东省科学院)第二次学生代表大会暨第一次研究生代表大会提案的通知,确定代表大会实行提案制,共计接收各代表团递交提案16份。主要围绕如何更好的实现学生成长成才、开展爱校荣校教育、促进校(院)建设发展等方面征求广大同学的意见和建议,参与学校建设,形成提案报告,并拟于大会当天,提请学代会和研代会讨论。
11月25日至11月26日,召开了代表团第一次会议,主要对各代表团召集人会议内容进行分团讨论。
11月27日晚18:00-18:40,召开了预备会议,主要通过了作了大会筹备工作的报告;作大会代表资格的审查报告(草案);通过大会代表资格的审查报告(草案);通过大会议程(草案);通过大会主席团名单(草案);通过大会秘书长、副秘书长名单(草案);通过大会选举办法(草案); 通过大会总监票人、监票人名单(草案);宣布大会总计票人、计票人名单。
11月27日晚18:50-19:10,召开了主席团第一次会议,主要通过大会日程(草案);通过《齐鲁工业大学(山东省科学院)新一届学生委员会候选人预备人选名单(草案)》;通过《齐鲁工业大学(山东省科学院)新一届学生会主席、主席团成员候选人预备人选名单(草案)》;通过《齐鲁工业大学(山东省科学院)新一届研究生委员会候选人预备人选名单(草案)》;通过《齐鲁工业大学(山东省科学院)新一届研究生会主席、主席团成员候选人预备人选名单(草案)》;布置进行齐鲁工业大学(山东省科学院)新一届学生委员会、学生会主席、主席团成员预选;布置进行齐鲁工业大学(山东省科学院)新一届研究生委员会、研究生会主席、主席团成员预选。
11月27日晚19:20-20:00召开了代表团第二次会议,主要议程:通过本代表团监票人名单,宣布计票人名单;宣布《齐鲁工业大学(山东省科学院)新一届学生委员会候选人预备人选名单(草案)》、《齐鲁工业大学(山东省科学院)新一届学生会主席、主席团成员候选人预备人选名单(草案)》;宣布《齐鲁工业大学(山东省科学院)新一届研究生委员会候选人预备人选名单(草案)》、《齐鲁工业大学(山东省科学院)新一届研究生会主席、主席团成员候选人预备人选名单(草案)》;进行齐鲁工业大学(山东省科学院)新一届学生委员会、学生会主席、主席团成员预选;进行齐鲁工业大学(山东省科学院)新一届研究生委员会、研究生会主席、主席团成员预选。
11月27日晚20:10-20:40召开主席团第二次会议,主要议程:听取齐鲁工业大学(山东省科学院)新一届学生委员会、学生会主席、主席团成员预选结果的报告;听取齐鲁工业大学(山东省科学院)新一届研究生委员会、研究生会主席、主席团成员预选结果的报告;确定齐鲁工业大学(山东省科学院)新一届学生委员会、学生会主席、主席团成员候选人名单;确定齐鲁工业大学(山东省科学院)新一届研究生委员会、研究生会主席、主席团成员候选人名单;布置开幕式相关工作。
11月28日上午8:45-9:10,与会领导、嘉宾与全体代表在艺体中心前合影留念。
11月28日上午9:10-9:50,召开大会开幕式,兄弟院校山东师范大学学生会代表致辞;校(院)党委书记王英龙发表讲话。
11月28日上午10:00-10:50,召开第一次全体会议,主要听取了路超凡同学代表齐鲁工业大学(山东省科学院)学生会作上一届学生会工作报告;王建文同学代表齐鲁工业大学(山东省科学院)研究生会作上一届研究生会工作报告。
11月28日上午11:00-12:00,召开代表团第三次会议,主要议程:布置学习校(院)党委领导讲话; 审议《齐鲁工业大学(山东省科学院)上一届学生会工作报告》;审议《齐鲁工业大学(山东省科学院)上一届研究生会工作报告》;审议关于学生会、研究生会工作报告的决议(草案);审议《齐鲁工业大学(山东省科学院)学生会章程(修正案)》;审议《齐鲁工业大学(山东省科学院)研究生会章程(修正案)》;审议《致全校青年学生的倡议书(草案)》;审议《齐鲁工业大学(山东省科学院)学生会(研究生会)改革实施方案(修正案)》。
11月28日下午 13:10-13:30,召开主席团第三次会议,主要议程:听取各代表团第三次会议议题讨论情况的汇报。
11月28日下午14:00-14:30,召开第二次全体会议,主要议程:宣布《齐鲁工业大学(山东省科学院)新一届学生委员会候选人名单》;宣布《齐鲁工业大学(山东省科学院)新一届学生会主席、主席团成员候选人名单》;宣布《齐鲁工业大学(山东省科学院)新一届研究生委员会候选人名单》;宣布《齐鲁工业大学(山东省科学院)新一届研究生会主席、主席团成员候选人名单》。
11月28日下午14:40-15:30,召开代表团第四次会议,主要议程:各代表团差额选举齐鲁工业大学(山东省科学院)新一届学生委员会、学生会主席、主席团成员;各代表团差额选举齐鲁工业大学(山东省科学院)新一届研究生委员会、研究生会主席、主席团成员。
11月28日下午15:40-16:30,召开闭幕式暨第三次全体会议,主要议程:等额选举齐鲁工业大学(山东省科学院)新一届学生委员会、学生会主席、主席团成员;等额选举齐鲁工业大学(山东省科学院)新一届研究生委员会、研究生会主席、主席团成员;听取总监票人关于大会计票结果的汇报;宣布齐鲁工业大学(山东省科学院)新一届学生委员会、学生会主席、主席团成员名单;宣布齐鲁工业大学(山东省科学院)新一届研究生委员会、研究生会主席、主席团成员名单;表决通过关于学生会、研究生会工作报告的决议(草案);表决通过《齐鲁工业大学(山东省科学院)学生会章程(修正案)》;表决通过《齐鲁工业大学(山东省科学院)研究生会章程(修正案)》;表决通过《致全校青年学生的倡议书(草案)》;表决通过《齐鲁工业大学(山东省科学院)学生会(研究生会)改革实施方案(修正案)》;校(院)团委书记讲话,大会闭幕。
本次大会听取了学生会、研究生会所做的《齐鲁工业大学(山东省科学院)新一届学生会工作报告》《齐鲁工业大学(山东省科学院)新一届研究生会工作报告》,对过去一年内学生会、研究生会的工作给予了充分的肯定;大会审议并通过了《齐鲁工业大学(山东省科学院)学生会章程(修订案)》《齐鲁工业大学(山东省科学院)研究生会章程(修订案)》;大会通过了《致全校青年学生的倡议书(草案)》,呼吁全校青年学生保持“铸坚定,永赤忱”的爱国心、树立“勇挑担,敢为先”的自信心、增强“强本领,阔视野”的进取心、培养“善学习,能贯通”的仁爱心;大会主席团讨论了各代表团提交的16项议案,并提交学校有关部门、积极推动落实;大会通过投票选举产生了齐鲁工业大学(山东省科学院)新一届学生委员会、学生会主席、主席团成员以及新一届研究生委员会、研究生会主席、主席团成员。大会希望新一届学生委员、主席团成员能够在校(院)党委的领导下、在省学联和校(院)团委的指导下,在“明德励志,崇实尚能”校训的引领下,不负所托、脚踏实地,主动适应深化高校学生会组织改革的新形势、新情况、新挑战,为我校的跨越式发展添砖加瓦、为实现伟大复兴的中国梦积蓄青春力量!
(二)相关链接
https://mp.weixin.qq.com/s/KhL0q1POUc9vgoauxgHHHg
(三)照片




七、齐鲁工业大学(山东省科学院)第二次学生代表大会暨第一次研究生代表大会代表名额分配及产生办法
(一)大会代表资格条件
1.齐鲁工业大学(山东省科学院)全日制在校本科生、研究生。
2.具有较高的思想政治素质,积极拥护党的路线、方针、政策,认真学习贯彻习近平新时代中国特色社会主义思想,自觉践行社会主义核心价值观,在组织生活和政治学习中表现突出、品行端正、积极上进。
3.遵守宪法和法律、法规,遵守学校章程和规章制度。
4.品学兼优,积极上进,能发挥先锋模范作用,密切联系同学,具有良好的群众基础,受到广大同学的拥护、信任。
5.责任感强,能代表广大同学意愿,热心为同学服务,正确行使学生民主权利,忠实履行代表职责。
6.代表要有普遍性和代表性,各学院选举产生的代表须涵盖本学院各年级及主要学生社团,非校、院学生会组织骨干的学生代表不低于大会代表总人数的60%。校、院学生会组织骨干的学生代表不高于大会代表总人数的40%。
(二)大会代表名额分配
本次学生代表大会共拟定代表371人,占全日制在校学生的比例为1.21%。其中,非校、院(系)学生会组织骨干的学生代表236人,占学生代表的比例为63.61%。
其中:学代会拟定本科生代表305人,占全日制本科生在校学生比例为1.07%。其中,非校、院学生会组织骨干的学生代表193人,占学生代表比例为63.28%。研代会拟定研究生代表66人,占全日制研究生在校学生比例为2.77%。其中,非校、院学生会组织骨干的学生代表43人,占学生代表比例为65.15%。
(三)代表产生程序和时间要求
大会代表实行差额选举产生,代表候选人数应多于应选人数的20%。主要产生程序包括:
1.推荐提名。推荐提名从各团支部开始,要动员各团支部积极参与、认真推荐。要认真贯彻民主集中制原则,通过自下而上、上下结合、反复酝酿、逐级遴选,根据多数团组织和多数学生意见,确定代表候选人初步人选考察对象。
2.确定代表候选人预备人选。各学院对代表候选人初步考察对象进行逐个考察。主要考察他们是否符合代表条件,特别要注意考察他们的思想政治素质、工作实绩、榜样作用和群众基础。各学院根据分配的代表名额和代表条件、构成要求以及考察情况,按照多于应选代表20%的差额标准,研究提出代表候选人预备名单。
3.代表候选人选举。各学院召开代表大会或代表会议,以无记名投票的方式进行代表选举。
(四)代表选举办法
根据《中华全国学生联合会章程》和《山东省学生联合会章程》的有关规定,制定本选举办法。
1.大会代表实行差额无记名投票方式选举产生,候选人按照姓氏笔画为序排列。按照有关规定,因故请假不参加投票的,也不能委托他人代为投票。
2.到会人数达到或超过应到会人数的三分之二会议有效。
3.选举设会议主持人、总监票人、总计票人各1名,监票人、计票人若干名,大会代表候选人不得担任本学院选举的监票人、计票人。监票人负责对选举的全过程进行监督,计票人在监票人监督下履行以下职责:清点大会人数、分发并收回选票、计票、汇总每位候选人的得票情况。
4.收回的选票数等于或少于发出的选票数,选举有效;收回的选票数多于发出的选票数,选举无效,应重新进行选举。候选人得到的赞成票超过实到会人数的半数方可当选。如果得票超过半数的候选人多于应选名额时,以得票多少为序,至取足应选名额为止;如果最后几名候选人得票相等不能确定谁当选时,在票数相等的候选人中重新投票,以得票多的当选;如果得票超过半数的候选人少于应选名额时,对不足名额在得票未超过半数的候选人中再次进行选举。
5.投票结束后,由监票人、计票人将投票人数和票数进行核对,计票结束后,总监票人按得票多少为序排列,报告每位候选人的得票数,会议主持人宣布当选的代表名单。会议主持人、总监票人、总计票人、监票人、计票人分别在《计票结果报告单》上签字,选票及《计票结果报告单》留各学院封存备查。
八、齐鲁工业大学(山东省科学院)学生会组织工作人员述职评议办法
第一条为进一步深化学生会改革,加强过程管理与指导,规范述职评议工作,根据根据《学联学生会组织改革方案》(中青联发〔2017〕4号)、《关于推动高校学生会(研究生会)深化改革的若干意见》(中青联发〔2019〕9号)、《齐鲁工业大学(山东省科学院)学生会(研究生会)改革实施方案》,结合工作实际,特制定本办法。
第二条 建立述职评议制度旨在推动校学生会工作制度化和规范化,充分发挥桥梁和纽带作用,加强对广大同学的政治引领、全心全意为同学服务;进一步增强学生会工作人员自觉接受监督的意识和服务同学的责任感和价值感,更好地服务青年学生成长成才。
第三条 述职评议对象。校学生会主席团成员和工作部门负责人。
第四条 述职评议内容。对学生会工作情况和学生会工作人员政治态度、道德品行、学习成绩、工作成效、纪律作风以及存在的问题与改进措施等进行全面客观综合评价。
第五条 述职评议坚持走群众路线,吸纳广大同学参与群众评议,让学生会工作人员在广大同学面前亮作风、晒成效、找差距。
第六条 述职评议会组成人员以普通学生代表为主,校(院)学生工作处、校(院)团委等单位工作人员共同参与。学生会主席团成员和工作部门负责人每学期向评议会述职。
第七条 述职评议程序
(一)书面总结。述职前,提交本学期工作书面总结。总结材料要根据述职评议内容,做到实事求是、全面规范、简明精炼、支撑有力,能够很好地报告本学期重点开展的工作项目以及存在的不足、需要改进的方面等,明确下一步工作规划。
(二)述职汇报。现场述职内容要求密切结合学生会职能定位,准确充实、重点突出。述职结束后,评议会中的学生代表填写评议测评表;评议会其他成员根据现场述职情况评价打分。
(三)适度公开。校(院)团委根据书面总结和述职评议情况形成最终的综合评价结果。评价结果分为优秀、达标、不达标三个等次。工作人员述职报告和评议结果在一定范围内公开,接受广大同学和各学生会组织的监督。
(四)持续跟进。述职人员根据评议会提出的意见和建议,认真制定改进方案,将改进措施列入下一学期学生会工作计划,认真落实。
第八条 评价结果应用
建立以服务和贡献为导向的激励机制,评价结果将作为学生会工作人员选拔任用的重要依据;综合评价等次获得优秀的学生会工作人员在评奖评优、综合测评加分等事项时,将依据评优结果择优提名,不与其岗位简单直接挂钩。
第九条
本办法由齐鲁工业大学(山东省科学院)学生会负责解释,自2020年11月28日起施行。
九、齐鲁工业大学(山东省科学院)党委指导学生会组织工作情况
我校(院)党委把学生会建设纳入学校党建工作整体格局中统筹谋划。校(院)党委负责学生工作的副校(院)长分管学生会工作,负责本科生教学和研究生培养的副校(院)长参与对学生会的管理。校(院)党委定期听取校学生会工作汇报,研究决定校学生会重大事项,并将其作为为党育人的重要组织载体,在“三全育人”的大思政格局中发挥作用、形成合力。
校(院)团委及时向校(院)党委汇报学生会工作的重大事项,坚决落实党委有关要求。校(院)团委高度重视学生会工作,结合工作实际,切实推进学生会改革,重点抓好学生会举办各类活动、发布重要信息、开展对外联系、使用经费物资等事项的审核、指导,确保学生会日常工作不出偏差。
校(院)党委高标准要求学生会的各项工作,强调要始终坚持以全心全意为同学服务的宗旨,从同学中来、到同学中去,充分发挥学生会的桥梁纽带作用,在思想引领、第二课堂活动、科技创新、志愿服务、权益维护等方面扎实有效的开展工作。
十、校团委指导学生会主要责任人




